Welcome
Design
Motion
3D
About
Contact
Welcome
Design
Motion
3D
About
Contact

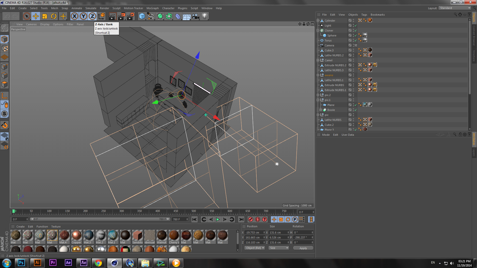
A traditional Arab house in Kuwait

HOME Arabic Thellathi dimensional design with dishes and pots decorated with Islamic

You may also like

How do you save on your car's fuel consumption?
2022
Ants
2022
The most famous assassinations in history
2022
Failed war
2015
Mood coffee
2023
My City in the War
2016
Nuclear weapons testing
2023
Pets in the White House
2022
Guantanamo Bay Detention Camp
2022
Forbes World's Billionaires List 2022
2022
↑Back to Top
By Moayad

Insert copy here, which should vary depending on your region. Accept Decline